1. โปรไฟล์ บริษัท
บริษัท ก่อตั้งขึ้นในปี 2520 และปรับโครงสร้างให้เป็นองค์กรเอกชนในปี 2546 เป็นผู้ผลิตมืออาชีพของเส้นด้ายเสื้อผ้าระดับสูงโดยมีแกนหมุน 150,000 แกนพนักงาน 860 คนพื้นที่โรงงาน 170,000 ตารางเมตรและสินทรัพย์รวม 350 ล้านหยวน บริษัท มีสิทธิ์ที่จะดำเนินการส่งออกด้วยตนเองและเป็นฐานการบูติกเส้นด้ายเส้นใยทางเคมีของจีนผสมฐานการวิจัยและพัฒนาเส้นด้ายถักนิตติ้งระดับชาติและฐานการพัฒนาเส้นด้ายสีเขียวที่แตกต่างจากประเทศ
แบรนด์ "Double Great" ได้รับรางวัลชื่อเรื่องเครื่องหมายการค้าที่เป็นที่รู้จักของจีนผลิตภัณฑ์ที่ปราศจากการตรวจสอบระดับชาติผลิตภัณฑ์แบรนด์ที่มีชื่อเสียงของมณฑลเจียงซูและผลิตภัณฑ์ที่ผู้ใช้ที่มีความน่าเชื่อถือระดับชาติ บริษัท มีอุปกรณ์ที่มีความก้าวหน้าในระดับสากลและในประเทศและได้เปิดตัวเฟรมการวาดรูปอันดับต้น ๆ ของโลกเครื่องจักรเครื่องจักรเครื่องปั่นเครื่องขดลวดอัตโนมัติและเครื่องบิดสองชุดการตรวจสอบ USTER และเครื่องมือทดสอบแบบเต็มรูปแบบและวิธีการทดสอบที่สมบูรณ์ มันผ่านการรับรอง CNAS และการรับรอง USTER ส่วนใหญ่จะผลิตเส้นด้ายปั่นบริสุทธิ์และเส้นด้ายผสมที่แตกต่างเช่นผ้าฝ้าย, โพลีเอสเตอร์, viscose, อะคริลิค, โพลีเอสเตอร์รีไซเคิล, viscose ที่เป็นมิตรกับสิ่งแวดล้อม, โมดอล, เทนเซล ฯลฯ บริษัท ตั้งอยู่ที่หมายเลข 191, ถนน Shuanglou, เมือง Qutang, เมือง Hai
บริษัท ได้จัดตั้งศูนย์นวัตกรรมเทคโนโลยีอุตสาหกรรมสิ่งทอแห่งชาติศูนย์เทคโนโลยีองค์กรระดับจังหวัดศูนย์วิจัยเทคโนโลยีจังหวัดและศูนย์ออกแบบอุตสาหกรรมจังหวัด มันได้พัฒนาผลิตภัณฑ์ใหม่ 50 รายการในหรือสูงกว่าระดับจังหวัดซึ่ง 3 ได้รับรางวัลผลิตภัณฑ์ใหม่แห่งชาติ 5 ได้รับรางวัลนวัตกรรมเทคโนโลยีสิ่งทอในจังหวัด 1 ได้รับรางวัลผลิตภัณฑ์ไฮเทคประจำจังหวัด 17 เทคโนโลยีกระบวนการได้รับสิทธิบัตรการประดิษฐ์ระดับชาติ 10 ได้รับสิทธิบัตรรูปแบบยูทิลิตี้แห่งชาติ และมากกว่า 10 ผลิตภัณฑ์ได้รับรางวัลระดับจังหวัดเทศบาลและมณฑลและความคืบหน้าด้านเทคโนโลยีของมณฑล ในหมู่พวกเขาเทคโนโลยีกระบวนการผลิตของ "เส้นด้ายผสมโพลีเอสเตอร์ผสม" ได้รับสิทธิบัตรการประดิษฐ์ระดับชาติ ผลิตภัณฑ์ใหม่ "Nano Antibacterial Polyester ผสมเส้นด้าย" เติมช่องว่างในประเทศผลการวิจัยมาถึงระดับภายในประเทศและได้รับรางวัลนวัตกรรมเทคโนโลยีสิ่งทอในจังหวัด ผลิตภัณฑ์ใหม่ "Aircell Yarn" เต็มไปด้วยช่องว่างในประเทศผลการวิจัยมาถึงระดับขั้นสูงระหว่างประเทศและได้รับรางวัลนวัตกรรมเทคโนโลยีสิ่งทอในจังหวัดผลิตภัณฑ์ไฮเทคจังหวัดและรางวัลวิทยาศาสตร์และเทคโนโลยีแห่งชาติ เขาเป็นประธานในการร่างมาตรฐานระดับชาติ 1 มาตรฐานอุตสาหกรรม 9 มาตรฐานและ 5 มาตรฐานกลุ่ม
บริษัท ให้ความสนใจกับการจัดการคุณภาพผลิตภัณฑ์สภาพแวดล้อมทางนิเวศวิทยาและการก่อสร้างอาชีวอนามัยและความปลอดภัย ในขณะที่การพัฒนาอย่างต่อเนื่อง บริษัท ยังคงก้าวไปตามกาลเวลาตามการพัฒนาสีเขียวและมีมลพิษต่ำและการใช้พลังงานต่ำในกระบวนการผลิต มันผ่านคุณภาพสิ่งแวดล้อมสุขภาพอาชีวอนามัยและความปลอดภัยและการวัดและการรับรองระบบการจัดการพลังงาน มันได้รับรางวัลอย่างต่อเนื่องในการปฏิบัติตามสัญญาและสินเชื่อที่คุ้มค่าซึ่งเป็นองค์กรธุรกิจแห่งชาติของความสัมพันธ์แรงงานที่กลมกลืนกันจีนสิ่งทอและการอนุรักษ์พลังงานของสหพันธ์และเครื่องแต่งกายของสหพันธ์เทคโนโลยีการลดการปล่อยก๊าซเรือนกระจก องค์กรหน่วยงานอารยธรรมจังหวัด, องค์กรไฮเทคจังหวัด, หน่วยงานการจัดการประสิทธิภาพที่ดีของจังหวัด, องค์กรประหยัดพลังงานของเมือง Nantong, องค์กรความสมบูรณ์ของเมือง, องค์กรการสาธิตการวิจัยมหาวิทยาลัย-มหาวิทยาลัยและเกียรตินิยมอื่น ๆ
บริษัท จะปฏิบัติตามกลยุทธ์การพัฒนาของ "การกำหนดมาตรฐานและการสร้างผลิตภัณฑ์ที่มีคุณภาพสูง" ตามเส้นทางการพัฒนาของ "ความเป็นมืออาชีพความแตกต่างและเทคโนโลยี" สร้างแพลตฟอร์มการวิจัยและพัฒนาเทคโนโลยีแพลตฟอร์มการรวมทรัพยากรแพลตฟอร์มการรวมความสามารถและแพลตฟอร์มการขยายแบรนด์
2. ปกป้องสิทธิและผลประโยชน์ของพนักงาน
1. จ้างคนงานตามกฎหมายและปกป้องสิทธิแรงงานและผลประโยชน์ของพนักงาน
บริษัท ได้กำหนดระบบการจัดการแรงงานและบุคลากรตามกฎหมายแรงงานและกฎหมายสัญญาแรงงานและกฎหมายและข้อบังคับอื่น ๆ เพื่อควบคุมการสรรหาพนักงานการฝึกอบรมเงินเดือนและผลประโยชน์การประกันการลงนามและการยกเลิกสัญญาแรงงานชั่วโมงการทำงานและวันหยุดพักผ่อน ยึดมั่นในแนวคิดของ "เงินที่กระจายตัวผู้คน" วางความสัมพันธ์ระหว่างทั้งสองในสถานที่ที่เหมาะสมสร้างความร่วมมืออย่างใกล้ชิดกับพนักงานและให้คนงานส่วนใหญ่สนุกกับการปฏิรูปและผลการพัฒนามากขึ้น ผู้จัดการทั่วไปของ บริษัท เขียนเป้าหมายของการเพิ่มรายได้ของพนักงานขึ้น 5% ในเป้าหมายการทำงานทุกปีและสามารถเกินการเติบโตของเป้าหมายที่กำหนดไว้ล่วงหน้าทุกปี แม้ว่ามันจะได้รับผลกระทบจากการแพร่ระบาดของโรคในปี 2564 แต่ บริษัท ยังคงเพิ่มรายได้จากพนักงาน 6.5% บริษัท กำหนดมาตรฐานเงินเดือนอย่างสมเหตุสมผลสำหรับแต่ละตำแหน่งและเรียกร้องความคิดเห็นของพนักงานต่อสาธารณะ ในวันที่ 20 ของแต่ละเดือนเงินเดือนพนักงานรายเดือนเต็มไปด้วยบัตรเงินเดือนธนาคารของแต่ละคนตรงเวลา ไม่มีการค้างชำระหรือหักค่าแรงของพนักงานใน 46 ปีนับตั้งแต่มีการจัดตั้งโรงงาน บริษัท จัดการประกันสังคมและกองทุนสำรองเลี้ยงชีพที่อยู่อาศัยห้าแห่งสำหรับพนักงานสัญญาทุกคนและจ่ายค่าธรรมเนียมการประกันสังคมอย่างเต็มรูปแบบและตามสัดส่วนทุกเดือนตามข้อกำหนดของกฎหมายและข้อบังคับ พนักงานหญิงคิดเป็น 70% ของพนักงานของ บริษัท สหภาพแรงงานได้จัดตั้งคณะกรรมการสตรีซึ่งรับผิดชอบการคุ้มครองแรงงานพิเศษสำหรับพนักงานหญิงการออกค่าเผื่อพิเศษให้กับพนักงานหญิงจัดให้มีการตรวจสุขภาพสำหรับพนักงานการคัดกรองมะเร็งสองครั้งสำหรับพนักงานหญิงและการตรวจสุขภาพอาชีวอนามัยทุกปีเข้าใจความผิดปกติในการตรวจร่างกายของพนักงานอย่างสม่ำเสมอ
มุ่งเน้นไปที่การลงทุนทางปัญญาและตอบสนองสิทธิการเรียนรู้ทางวัฒนธรรมของพนักงาน บริษัท ใช้ "โครงการฝึกอบรมตลอดชีวิตของพนักงานอย่างจริงจัง" เพื่อให้พนักงานทุกคนมีโอกาสเติบโตและพัฒนา ด้วยผู้ให้บริการ "การสร้างองค์กรที่มุ่งเน้นการเรียนรู้และมุ่งมั่นที่จะเป็นพนักงานที่มีความรู้" บริษัท ให้การฝึกอบรมหลายระดับหลายหมวดหมู่และการฝึกอบรมที่หลากหลายสำหรับพนักงาน บริษัท รักษาความสัมพันธ์แบบร่วมมือระยะยาวกับมหาวิทยาลัยทงฮัวมหาวิทยาลัยเจียงนันมหาวิทยาลัยนันตงมหาวิทยาลัยอาชีวศึกษานัตตงและสถาบันอื่น ๆ และใช้วิธีการเชื่อมโยงโรงเรียนโรงงานการฝึกอบรมนอกสถานที่การฝึกอบรมองค์กรและชั้นเรียนในโรงงานเพื่อให้การฝึกอบรมความรู้ ได้เปิดหลักสูตรการฝึกอบรมระดับมืออาชีพ 11 หลักสูตรในด้านวิศวกรรมสิ่งทอการทอผ้าเครื่องจักรอิเล็กทรอนิกส์เครื่องปรับอากาศแอปพลิเคชันคอมพิวเตอร์ ฯลฯ ในช่วงระยะเวลาการศึกษาพนักงานจะได้รับค่าแรงเต็มรูปแบบและจ่ายค่าเล่าเรียนและค่าใช้จ่ายเบ็ดเตล็ด ทุกปีมีการแข่งขันทักษะการดำเนินงานเพื่อเลือก Pacesetters และผู้เชี่ยวชาญด้านการปฏิบัติงานสิบอันดับแรกจากพนักงานแนวหน้าและ บริษัท จัดเดินทางเพื่อผู้ชนะ บริษัท สนับสนุนการศึกษาด้วยตนเองของพนักงานและมีหนังสือมากกว่า 30,000 เล่ม หนังสือเรียนรู้ด้วยตนเองทั้งหมดที่พนักงานซื้อจะได้รับการชำระคืน พนักงานสองคนได้รับปริญญาโทสาขาวิชาเทคโนโลยีสิ่งทอและการออกแบบเชิงกลและระบบอัตโนมัติผ่านการศึกษาด้วยตนเอง
ดำเนินการตามกฎหมายและข้อบังคับด้านความปลอดภัยของแรงงานอย่างเข้มงวดเพื่อปกป้องชีวิตและสิทธิประโยชน์ด้านสุขภาพของพนักงาน ในช่วงไม่กี่ปีที่ผ่านมา บริษัท ได้ลงทุนมากกว่า 30 ล้านหยวนเพื่อแนะนำอุปกรณ์ขั้นสูงเช่นเครื่องขดลวดอัตโนมัติและเครื่องจักรยาวชิงเซ่และเพิ่มการปรับปรุงโหนดเส้นด้ายดีซึ่งลดความเข้มข้นของแรงงานของคนงานลงอย่างมาก มีการลงทุนมากกว่า 10 ล้านหยวนเพื่อติดตั้งการกำจัดฝุ่นใหม่และสิ่งอำนวยความสะดวกเครื่องปรับอากาศเพื่อปรับปรุงสภาพแวดล้อมการทำงาน เริ่มต้นจากการฝึกอบรมรายละเอียดที่เล็กที่สุดของการเดินที่ปลอดภัยและมีอารยธรรมของพนักงานมีค่าใช้จ่าย 80,000 หยวนในการจัดตั้งและทาสีสัญญาณการจราจรบนถนนของ บริษัท เพื่อให้ความรู้แก่พนักงานในการขับเคลื่อนในลักษณะที่เป็นอารยธรรมและเพิ่มความตระหนักด้านความปลอดภัยการจราจร ผู้นำและผู้เชี่ยวชาญของสหพันธ์สหพันธ์การค้าและเจ้าหน้าที่โครงการของมูลนิธินานาชาติญี่ปุ่นได้เยี่ยมชมงานของ บริษัท เกี่ยวกับความปลอดภัยในการผลิตและการคุ้มครองแรงงานหลายครั้งและยืนยันอย่างเต็มที่
2. การให้คำปรึกษาที่เท่าเทียมและเคารพสิทธิการจัดการประชาธิปไตยของพนักงาน
เรายึดมั่นในหลักการที่มุ่งเน้นผู้คนใช้ "เพิ่มคุณค่าให้กับ บริษัท และเพิ่มคุณค่าให้กับพนักงาน" เป็นค่านิยมหลักทั่วไปของเราใช้ประสิทธิภาพขององค์กรและรายได้ของพนักงานเพิ่มขึ้นตามเป้าหมายร่วมของเรา แบบฟอร์ม "สี่กลไก" คือ: กลไกของการจัดการประชาธิปไตยการมีส่วนร่วมของประชาธิปไตยและการกำกับดูแลประชาธิปไตยของพนักงานกับการประชุมตัวแทนพนักงานเป็นรูปแบบพื้นฐาน; กลไกสำหรับการประสานงานความสัมพันธ์ด้านแรงงานกับการให้คำปรึกษาที่เท่าเทียมกันและการลงนามในสัญญาร่วมและสัญญาแรงงานส่วนบุคคลเป็นรูปแบบพื้นฐาน และกลไกการป้องกันของพนักงานที่มี "ห้าประกัน" เป็นรูปแบบพื้นฐาน ขึ้นอยู่กับระบบการประชุมตัวแทนพนักงานโดยมีการเปิดเผยกิจการโรงงานเป็นแพลตฟอร์มและด้วยการรวบรวมข้อเสนอในฐานะผู้ให้บริการพนักงานได้รับการสนับสนุนให้ดูแลอย่างแข็งขันเกี่ยวกับการพัฒนาสนับสนุนการพัฒนาและอุทิศตนเพื่อการพัฒนา ภูมิปัญญาและความแข็งแกร่งของพนักงานได้รับการย่อในการพัฒนาขององค์กรและกลายเป็นกำลังหลักสำหรับการพัฒนาที่กลมกลืนขององค์กร หนึ่งหรือสองเดือนก่อนการต่ออายุสัญญาแรงงาน บริษัท ดำเนินการแก้ไขโควต้าและการปรับปรุงและการเจรจาต่อรองค่าจ้างจากล่างขึ้นบน ด้วยการมีส่วนร่วมของพนักงานทุกคนการอภิปรายและการปรึกษาหารืออย่างน้อยสองครั้งจะถูกเปิดเผยต่อสาธารณะและอัตราการลงนามในสัญญาแรงงานพนักงานอัตราการประกันอัตราการเติบโตของค่าจ้างและอัตราการตอกบัตรค่าจ้างในเวลาที่เหมาะสมคือ "สี่ร้อยเปอร์เซ็นต์" เราใช้กิจการโรงงานแบบเปิดยืนยันการเปิดกว้างในการตัดสินใจของ บริษัท ใหญ่การเปิดกว้างในการซื้อวัสดุจำนวนมากการเปิดกว้างในการเสนอราคาโครงการวิศวกรรมที่สำคัญการเปิดกว้างในการจัดจำหน่ายเงินเดือนและผลประโยชน์การเปิดกว้างในการคัดเลือกและการสรรหาบุคลากรการจัดการการทำงานการเปิดรับรางวัลและการลงโทษ เราแต่งตั้งผู้คนตามข้อดีของพวกเขาและให้รางวัลและการลงโทษสาธารณะ ความสัมพันธ์แบบร่วมมือที่ดีได้รับการจัดตั้งขึ้นในหมู่ผู้ถือหุ้นและการเป็นหุ้นส่วนอย่างใกล้ชิดได้รับการจัดตั้งขึ้นในหมู่พนักงานทุกคน
3. ปรับปรุงองค์กรและรักษาความสัมพันธ์แรงงานที่กลมกลืนและมั่นคง
บริษัท ได้จัดตั้งสำนักงานจัดการเครดิตและสำนักงานจัดการกฎหมายและกลไกการไกล่เกลี่ยตามสหภาพและการบริหาร มีการจัดบุคลากรเพื่อศึกษาและฝึกอบรมกฎหมายและข้อบังคับเช่นกฎหมายสัญญาแรงงานการไกล่เกลี่ยข้อพิพาทแรงงานและกฎหมายอนุญาโตตุลาการของสาธารณรัฐประชาชนจีนและกฎหมายการไกล่เกลี่ยของสาธารณรัฐประชาชนจีน นอกจากนี้ยังได้จัดตั้งคณะกรรมการการไกล่เกลี่ยข้อพิพาทแรงงานและคณะกรรมการไกล่เกลี่ยของประชาชนเพื่อให้ความช่วยเหลือทางกฎหมายแก่พนักงานเพื่อปกป้องสิทธิของตนตามกฎหมาย บริษัท ให้ความสำคัญกับพนักงานที่ต้องการและขยายวัฒนธรรมที่กลมกลืนกับวัฒนธรรมครอบครัว บริษัท จัดสรรกองทุนพิเศษให้กับบัญชีสหภาพทุกปีเพื่อจัดตั้งกองทุนช่วยเหลือซึ่งกันและกันสำหรับพนักงานที่ต้องการความช่วยเหลือและให้ความช่วยเหลือชีวิตแก่พนักงานที่ต้องการความช่วยเหลือ กองทุนความช่วยเหลือประจำปีสำหรับพนักงานที่ต้องการความช่วยเหลือมากกว่า 100,000 หยวนและค่ารักษาพยาบาลได้รับการชำระเงินคืนมากกว่า 200,000 หยวน บริษัท ได้เปิดตัวโปรแกรม "Golden Autumn School Aid" บริจาคมากกว่า 200,000 หยวนในทุนการศึกษาวิทยาลัยสำหรับเด็ก ๆ ของพนักงานที่ต้องการและมากกว่า 30,000 หยวนในการช่วยเหลือทางสังคมสำหรับการศึกษา บริษัท ดำเนินการ "โครงการความอบอุ่น" ทุกเทศกาลฤดูใบไม้ผลิและผู้นำอาวุโสของ บริษัท เยี่ยมชมและปลอบโยนพนักงานมากกว่า 30 ครอบครัวที่ต้องการ บริษัท ให้บริการเต็มรูปแบบสำหรับเด็ก ๆ ของพนักงานเพื่อไปโรงเรียน สำหรับโรงเรียนมัธยมต้นและมัธยมต้น บริษัท จัดหอพักเดี่ยวสำหรับพวกเขาให้สภาพแวดล้อมที่เงียบสงบและสะดวกสบาย สำหรับพนักงานในปีที่สามของโรงเรียนมัธยมต้นหรือปีที่สามของโรงเรียนมัธยม บริษัท จัดให้มีการเปลี่ยนแปลงวันมากที่สุดเท่าที่จะเป็นไปได้หรือให้การลาเป็นประจำทุกปีเพื่อให้พนักงานมีเวลาเพียงพอที่จะดูแลลูก ๆ บริษัท มุ่งมั่นที่จะสร้างเงื่อนไขสำหรับเด็ก ๆ ของพนักงานที่จะประสบความสำเร็จ ผ่านบริการที่รอบคอบพนักงานสามารถทำงานด้วยความอุ่นใจ บริษัท ได้รับการจัดอันดับให้เป็นองค์กรระดับชาติที่มีความสัมพันธ์ด้านแรงงานที่กลมกลืนกัน
3. ปกป้องสิทธิ์และผลประโยชน์ของลูกค้าและซัพพลายเออร์
1. การปกป้องสิทธิ์ของลูกค้า
มุ่งเน้นไปที่เป้าหมายเชิงกลยุทธ์ บริษัท ยึดมั่นในปรัชญาธุรกิจของ "การใช้การจัดการที่เข้มงวดการหมุนเส้นด้ายคุณภาพและปีนลูกค้าระดับสูงสุด" ใช้ "แบรนด์สูงคุณภาพสูงพรีเมี่ยมสูงและความเหนียวสูง" เป็นเป้าหมาย "การจัดส่งอย่างรวดเร็ว" การตลาดการตลาดแบบปากต่อปากการตลาดการวิจัยด้านเทคนิคการตลาดความรู้การตลาดที่มีคุณค่าการตลาดเครือข่าย "และวิธีการอื่น ๆ และใช้" บทความสามสิบบทความของแนวทางการบริการของ บริษัท "เพื่อให้ลูกค้า" รู้คุณภาพ, รับรู้วัตถุประสงค์, เปรียบเทียบประโยชน์, การจัดส่งที่รวดเร็วและความสะดวกสบายมากขึ้น " ลูกค้าและ บริษัท
1. ชนะลูกค้าด้วยการตลาดที่โดดเด่นและบริการที่เป็นนวัตกรรม
ทำให้กระบวนการบริการลูกค้าเป็นมาตรฐานเพื่อตอบสนองและเกินความคาดหวังของลูกค้าโดยการให้บริการคุณภาพสินค้าที่ดีและบริการที่มีมนุษยธรรม
บริษัท ได้จัดตั้งแนวทางการบริการลูกค้า 30 ข้อด้วยปรัชญาทางธุรกิจของ "การใช้การจัดการที่เข้มงวดที่สุดหมุนเส้นด้ายและปีนเขา" บุคลากรผู้บริหารระดับสูงนำโดยประธานและผู้จัดการทั่วไปเยี่ยมชมกลยุทธ์และลูกค้ารายสำคัญทุกไตรมาสเพื่อทำความเข้าใจกับความต้องการของลูกค้า ฟังความคิดเห็นของผู้บริหารระดับสูงของลูกค้าและเพิ่มมิตรภาพร่วมกัน ทุก ๆ ปีผ่านรูปแบบต่าง ๆ ของเส้นด้ายระหว่างประเทศและในประเทศเสื้อผ้าการจัดนิทรรศการผ้างานแสดงสินค้าและสมาคมลูกค้าความเข้าใจซึ่งกันและกันระหว่างลูกค้าและลูกค้าลูกค้าและ บริษัท ได้รับการปรับปรุงและความคิดเห็นทั่วไปและความรู้สึกของลูกค้ารวมถึงแนวโน้มการพัฒนาของอุตสาหกรรม บุคลากรธุรกิจเยี่ยมชมลูกค้าของ บริษัท เป็นประจำ วิธีนี้ได้รับข้อมูลโดยตรงและมีบทบาทอย่างมากในการส่งเสริมการปรับปรุงเทคโนโลยีและบริการการผลิตของ บริษัท เรากังวลเกี่ยวกับสิ่งที่ลูกค้ากังวลและคิดเกี่ยวกับสิ่งที่ลูกค้าคิด เมื่อวันที่ส่งมอบของลูกค้าเป็นเรื่องเร่งด่วนจริงๆเราจะจัดการเรื่องพิเศษและให้ความสำคัญกับแต่ละเส้นทาง ช่วยลูกค้าแก้ปัญหาสร้างคุณค่าให้กับลูกค้าและปรับปรุงความภักดีของลูกค้า ความสัมพันธ์กับลูกค้าที่ดีเพิ่มจำนวนคำสั่งซื้อซ้ำของลูกค้าเพื่อให้ลูกค้าได้รับการแนะนำอย่างแข็งขันโดยลูกค้า ความสัมพันธ์กับลูกค้าที่ดีและคำพูดจากปากได้กลายเป็นวิธีการส่งเสริม บริษัท
2. จัดการลูกค้าตามหมวดหมู่และมุ่งเน้นไปที่การบำรุงรักษา
①การบำรุงรักษาการจำแนกประเภท
การจัดการการบำรุงรักษาการจำแนกประเภทลูกค้า
②การจัดการคลังเก็บ
บริษัท ได้จัดตั้งไฟล์ลูกค้าอิเล็กทรอนิกส์รวมถึงข้อมูลลูกค้าขั้นพื้นฐาน (แบบฟอร์มองค์กรสินทรัพย์สถานะเครดิต ฯลฯ ) ข้อมูลลักษณะลูกค้า (ความหลากหลายของผลิตภัณฑ์ข้อกำหนดข้อกำหนดช่องทางการขาย ฯลฯ ) และข้อกำหนดวัตถุดิบของลูกค้า (ปริมาณความต้องการความหลากหลายข้อกำหนดข้อกำหนดคุณภาพ ฯลฯ ) หลังจากการสำรวจหรือติดต่อกับลูกค้าแต่ละคนพนักงานขายจะรวบรวมข้อมูลลูกค้าและจัดเก็บไว้ในไฟล์ลูกค้าและวิเคราะห์ข้อมูลเกี่ยวกับลูกค้าปัจจุบันลูกค้าของคู่แข่งและลูกค้าที่มีศักยภาพและมอบให้กับแผนกวิจัยและพัฒนาผลิตภัณฑ์ สำหรับลูกค้าเชิงกลยุทธ์และลูกค้ารายสำคัญนอกเหนือจากข้อมูลข้างต้นเรายังมุ่งเน้นไปที่การรวบรวมข้อมูลส่วนบุคคลจากผู้มีอำนาจตัดสินใจหัวหน้างานด้านเทคนิคและการจัดซื้อหัวหน้างานและสร้างการเชื่อมต่อเชิงลึกและช่องทางการสื่อสารโดยจ้างพวกเขาเป็นที่ปรึกษาด้านเทคนิค
③การบำรุงรักษาระดับสูง
l สำหรับลูกค้าเชิงกลยุทธ์และลูกค้ารายสำคัญคุณสมบัติบริการของ บริษัท คือ:
จัดตั้งผู้จัดการระดับภูมิภาคหรือพนักงานขายเต็มเวลาเพื่อให้บริการ ด้วยการขายล่วงหน้าการขายและระบบบริการหลังการขายโดยเฉพาะอย่างยิ่งการเสริมสร้างบริการทางเทคนิคเราสามารถตอบสนองและเกินความคาดหวังของลูกค้าและรวมความสัมพันธ์กับลูกค้า
บริษัท เชิญตัวแทนของลูกค้าเชิงกลยุทธ์และลูกค้ารายสำคัญให้เยี่ยมชม บริษัท และส่งเสริมโซลูชั่นระบบการจัดการขั้นสูงให้กับพวกเขาเป็นประจำ
ยกเว้นลูกค้าเชิงกลยุทธ์และลูกค้ารายสำคัญ บริษัท พยายามตอบสนองความต้องการของลูกค้ารายอื่น
l สำหรับลูกค้าทั่วไปเราเสริมความแข็งแกร่งให้กับการจัดการภายในเพื่อให้ผลิตภัณฑ์และบริการที่มีคุณภาพและปริมาณที่รับประกันและมีประสิทธิภาพสูง
l บริษัท ยังได้กำหนดไฟล์ของลูกค้าที่มีศักยภาพและดำเนินการส่งเสริมแบรนด์เป้าหมาย
3. เสริมสร้างบริการและสร้างคุณค่าให้กับลูกค้า
①ผลประโยชน์ของผลิตภัณฑ์
ปรัชญาของ บริษัท ไม่ได้เป็นเพียงการขายผลิตภัณฑ์ แต่เพื่อขายมูลค่าและบริการและเพื่อให้ลูกค้าได้รับผลิตภัณฑ์ที่มีมูลค่าสำหรับเงินดังแสดงในรูปที่ 3.3.2.1-1 ราคาของผลิตภัณฑ์ของ บริษัท คือหนึ่งหรือสองพันหยวน/ตันแพงกว่าของคู่แข่งและมีข้อได้เปรียบของตัวเอง: จำนวนเส้นด้ายที่แม่นยำและอัตราส่วนอัตราการเสร็จสิ้นสูงประสิทธิภาพการผลิตสูงสำหรับลูกค้าการสูญเสียผลิตภัณฑ์ต่ำผลิตภัณฑ์อัตราสูงการย้อมสีสดใส
แนวคิดบริการ "สี่เครื่องแบบ"
ด้วยปัญหาในฐานะที่เป็นแนวทางประธานได้ประชุมทีมผู้บริหารระดับสูงเพื่อกำหนดกลยุทธ์ "การเชื่อฟังสองครั้ง" ของ "ผลิตภัณฑ์ตามความต้องการของตลาดความต้องการของลูกค้าที่มีคุณภาพเชื่อฟัง" ในเวลาที่เหมาะสมและทำกฎระเบียบ "สี่ชุด" ที่เข้มงวด: หากลูกค้าได้รับการคัดค้านคุณภาพ ประการที่สองหากต้องการการพิสูจน์อักษรไม่ว่าเราจะส่งหลักฐานไปยังประตูเท่าไหร่ ประการที่สามในช่วงระยะเวลาสัญญาหากราคาวัตถุดิบเพิ่มขึ้นเราจะดำเนินการตามสัญญาและไม่เคยเสียใจ ประการที่สี่เมื่อลูกค้าต้องการให้เราทดสอบผลิตภัณฑ์ใหม่สำหรับพวกเขาไม่ว่ามันจะยากแค่ไหนหรือเท่าไหร่เราจะร่วมมือกันในการพัฒนา ปัจจุบัน บริษัท มีผู้ใช้มากกว่า 4,000 คนและมีการทำธุรกรรมทางธุรกิจมากกว่า 30,000 รายการ ในช่วงหลายปีที่ผ่านมาลูกค้ามีความมั่นใจมากใน บริษัท ของเรา
4. ขั้นตอนการสำรวจความพึงพอใจและความภักดี
บริษัท ดำเนินการสำรวจความพึงพอใจของลูกค้าและการสำรวจความภักดีในรูปแบบของแบบสอบถามเป็นประจำทุกปีสร้างความพึงพอใจของลูกค้าและระบบสำรวจความภักดีสำหรับ บริษัท
การสำรวจความพึงพอใจของลูกค้ารวมถึงแง่มุมต่าง ๆ เช่นผลิตภัณฑ์ (ความเป็นผู้นำทางเทคโนโลยีความมั่นคงบรรจุภัณฑ์) การจัดส่ง (ความตรงต่อเวลา) บริการ (ความเร็ว) เงื่อนไขการซื้อและสัญญาขายและการเปรียบเทียบกับคู่แข่ง ความภักดีของลูกค้าส่วนใหญ่ตรวจสอบความตั้งใจของลูกค้าในการซื้อซ้ำแนะนำให้ผู้อื่นซื้อเพิ่มปริมาณการซื้อเต็มใจที่จะซื้อแม้ว่าราคาจะเพิ่มขึ้นปานกลางและยังคงให้ความสนใจกับ บริษัท และผลิตภัณฑ์ใหม่ อัตราการกู้คืนแบบสอบถามจะต้องสูงกว่า 80% ค่าเฉลี่ยถ่วงน้ำหนักจะถูกนำมาใช้สำหรับแต่ละรายการและคำถามที่ลูกค้ายกขึ้นจะถูกนับ ตามความสำคัญและความพึงพอใจ "รายงานการสำรวจความพึงพอใจและความภักดี" ได้รับการรวบรวมและแจ้งให้หน่วยงานที่เกี่ยวข้องของ บริษัท และแต่ละแผนกที่เกี่ยวข้องจะต้องเสนอแผนการปรับปรุงและโหนดเวลา สำนักงานผู้จัดการทั่วไปของ บริษัท มีหน้าที่ติดตามความคืบหน้าและผลกระทบของการปรับปรุงในระบบกระบวนการบุคลากรการฝึกอบรม ฯลฯ ในแผนกต่างๆ
5. ใช้ความพึงพอใจและความภักดีเพื่อดำเนินการปรับปรุง
วิธีหลักสำหรับ บริษัท ในการรวบรวมข้อมูลเกี่ยวกับความพึงพอใจของลูกค้าและความไม่พอใจคือ: การยอมรับข้อร้องเรียนของลูกค้าการสื่อสารโดยตรงกับลูกค้าแบบสอบถามและข้อมูลการวิเคราะห์และผลการวิจัยอุตสาหกรรม (เช่นการวิเคราะห์เปรียบเทียบปริมาณการสั่งซื้อของลูกค้าในช่วงเวลาเดียวกันและคุณภาพของเกณฑ์มาตรฐานและผลิตภัณฑ์คู่แข่ง)
บริษัท ส่วนใหญ่ติดตามและเข้าใจความคิดเห็นและคำแนะนำของลูกค้าเกี่ยวกับผลิตภัณฑ์บริการและธุรกรรมผ่านวิธีการต่อไปนี้
①การเยี่ยมชมปกติ
บริษัท ได้กำหนด "วิธีการจัดการการเยี่ยมชมผู้ใช้" และจัดเตรียมการผลิตการขายและการวิจัยเพื่อเยี่ยมชมกลุ่มลูกค้าที่แตกต่างกันตามแผน ผ่านกิจกรรมการเยี่ยมชมที่เป็นสถาบันและเป็นมาตรฐาน บริษัท เข้าใจความคิดเห็นและข้อเสนอแนะของลูกค้าและบันทึกบุคลากรด้านการจัดการที่เกี่ยวข้องจัดระเบียบปรับปรุงและให้ข้อเสนอแนะ
②การแลกเปลี่ยนการประชุม
สื่อสารกับลูกค้าผ่านการขายการประชุมทางเทคนิคและอื่น ๆ และรับฟังความคิดเห็นและข้อกำหนดของพวกเขา
ทุกปี บริษัท มีส่วนร่วมในกิจกรรมต่าง ๆ ที่จัดโดยอุตสาหกรรมและสมาคมเช่นนิทรรศการเส้นด้ายการประชุมส่งเสริมการขายมาตรฐานการประชุมแลกเปลี่ยนทางเทคนิค ฯลฯ
กิจกรรมที่มีคุณภาพ
บริษัท จัดช่างเทคนิคคุณภาพการผลิตเพื่อเยี่ยมชมตลาดอย่างสม่ำเสมอสื่อสารและฝึกอบรมกับลูกค้าเข้าใจการใช้ผลิตภัณฑ์บนเว็บไซต์และรับฟังความคิดเห็นของลูกค้า
④การประชุมการผลิตและการตลาดการจับคู่
การประชุมเกี่ยวกับการผลิตและการตลาดจะจัดขึ้นทุกไตรมาส การตลาดจะให้ข้อเสนอแนะเกี่ยวกับการผลิตเกี่ยวกับความพึงพอใจของลูกค้าและปัญหาเฉพาะของความกังวลและการผลิตจะให้ข้อเสนอแนะเกี่ยวกับการตลาดเกี่ยวกับเงื่อนไขการผลิตล่าสุดและลักษณะตัวบ่งชี้ของผลิตภัณฑ์ที่เกี่ยวข้องเพื่อให้บุคลากรด้านการตลาดสามารถให้ความสนใจกับความต้องการของลูกค้าในระหว่างกระบวนการขาย
⑤ทดสอบบริการ
บริษัท เป็นหน่วยงานทดสอบที่ได้รับการรับรองโดยสมาคมอุตสาหกรรมโดยมีเครื่องมือทดสอบ USTER เต็มรูปแบบและห้องปฏิบัติการทดสอบอุณหภูมิและความชื้นคงที่ นอกจากนี้ยังคงรักษาความสัมพันธ์แบบร่วมมือกับสถาบันที่มีอำนาจเช่นสถาบันทดสอบเส้นใย Nantong เพื่อดำเนินการทดสอบอย่างรวดเร็วและการติดตามคุณภาพและการใช้ผลิตภัณฑ์ใหม่เพื่อตอบสนองความต้องการของลูกค้าในระดับที่ยิ่งใหญ่ที่สุดเท่าที่จะเป็นไปได้
ด้วยการใช้วิธีการข้างต้นข้อมูลที่มีอัตราความคิดเห็นของลูกค้าคือ: โดยทั่วไปลูกค้าสะท้อนให้เห็นว่าพวกเขาพอใจกับความมั่นคงด้านคุณภาพของผลิตภัณฑ์ของ บริษัท ความทันเวลาของการส่งมอบผลิตภัณฑ์และบริการของบุคลากร
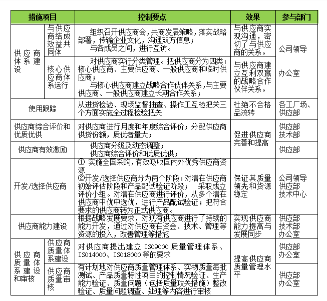
2. ปกป้องสิทธิและผลประโยชน์ของซัพพลายเออร์
1. การจัดการซัพพลายเออร์
บริษัท ได้จัดตั้งพันธมิตรเชิงกลยุทธ์กับซัพพลายเออร์รายใหญ่และจัดประเภทและจัดการซัพพลายเออร์ตามกฎของสาม
ซัพพลายเออร์หลัก ได้แก่ : Sinopec Yizheng Chemical Fiber Co. , Ltd. , Tangshan Sanyou Co. , Ltd. , Xinjiang Production and Construction Corps หมายเลข 3 แผนกเกษตรกรรมและการตลาดผ้าฝ้ายและ บริษัท ลินิน
ข้อกำหนดสองทางระหว่าง บริษัท และซัพพลายเออร์รายใหญ่
บริษัท ให้ความสนใจเป็นพิเศษกับความสัมพันธ์กับซัพพลายเออร์และได้ระบุซัพพลายเออร์และพันธมิตรที่สำคัญ เพื่อส่งเสริมความร่วมมือระยะยาวการปรับปรุงซึ่งกันและกันและการพัฒนา win-win ระหว่างทั้งสองฝ่ายส่วนใหญ่จะดำเนินการด้านต่อไปนี้
2. มาตรการการดำเนินงานการจัดซื้อจัดจ้าง
ตามการวางแผนของกระบวนการจัดซื้อจัดจ้างการดำเนินการตามกระบวนการจัดซื้อจัดจ้างจากสองด้าน: กระบวนการทางธุรกิจการจัดซื้อและกระบวนการจัดการซัพพลายเออร์
มาตรการการดำเนินงานกระบวนการจัดหา
3. สร้างพันธมิตรเชิงกลยุทธ์เพื่อเพิ่มผลประโยชน์ของทั้งสองฝ่าย
เพื่อลดต้นทุนของกระบวนการจัดหา บริษัท จัดประชุมจัดซื้อจัดจ้างเพื่อระบุต้นทุนโดยรวมของกระบวนการจัดหาโดยส่วนใหญ่รวมถึง: วงจรการจัดหา, ต้นทุนวัตถุดิบ, ต้นทุนการขนส่ง ฯลฯ
4. สิ่งจูงใจการประเมินซัพพลายเออร์
เพื่อให้บรรลุตัวชี้วัดประสิทธิภาพเช่นอัตราการรับรองคุณภาพของวัตถุดิบที่ซื้อมาและวัฏจักรการจัดหาวัตถุดิบกระบวนการจัดหาได้รับการออกแบบจากสองด้าน: กระบวนการทางธุรกิจการจัดหาและกระบวนการจัดการซัพพลายเออร์ตามซอฟต์แวร์ ERP และตามหลักการของ "ความร่วมมือที่มั่นคงในระยะยาวและ win-win"
ใช้การประเมินผลและมาตรการจูงใจสำหรับซัพพลายเออร์เพื่อส่งเสริมการพัฒนาตนเองและการปรับปรุงซัพพลายเออร์อย่างต่อเนื่อง แนะนำทรัพยากรผู้จัดหาคุณภาพสูงผ่านการพัฒนาและการก่อสร้างของซัพพลายเออร์ปรับปรุงระดับการผลิตและระดับการจัดการของซัพพลายเออร์ที่มีอยู่ลดต้นทุนการจัดซื้อและปรับปรุงความสามารถในการแข่งขันของห่วงโซ่อุปทาน

